运动能力作为动物演化的核心产物,是维系生命存续的适应性生存技能,运动系统的完整性直接决定个体在食物链竞争、天敌规避及繁殖机会获取中的成败。脊椎动物中的钙粘蛋白FAT家族是一类单跨膜细胞粘附分子,包含FAT1-4四个成员。每个FAT分子均具有30余个胞外钙粘蛋白重复结构域及相关功能域。临床研究表明,FAT2基因突变和运动协调障碍及孤独症相关。由于该家族蛋白分子量巨大、结构复杂,其功能机制研究长期滞后。因此,解析FAT2调控运动行为的分子机制,为理解运动障碍的发病机理提供了关键突破口。
近期,张勃团队在神经科学权威期刊Journal of Neuroscience 上发表了题为“Atypical cadherin FAT2 is required for synaptic integrity and motor behaviors”的文章,阐述了小脑颗粒细胞特异性表达的FAT2的生理功能,证明了FAT2对突触完整性以及精细运动和挖掘行为的执行至关重要。
日本Mishina小组和Yuzaki小组的研究发现,Cbln1作为突触桥梁蛋白,通过连接突触前膜Neurexin与突触后膜GluD2蛋白调控平行纤维突触功能。Mishina小组发现FAT2在小脑颗粒细胞中与Cbln1共纯化,斯坦福大学骆利群小组发现FAT2在浦肯野细胞表面富集。这些结果提示FAT2可能参与Neurexin/Cbln1/GluD2复合物调控,然而FAT2在中枢神经系统中的作用机制仍然不清楚。
本文作者首先利用细胞表面结合实验及细胞聚集实验发现:FAT2直接结合Cbln1,且依赖于前两个钙粘蛋白重复结构域,同时突触前的Neurexin可完全阻断该互作(图一),说明Neurexin对Cbln1的结合亲和力显著强于FAT2。

图一:FAT2 是 Cbln1 的结合蛋白
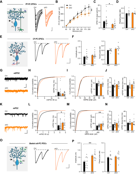
为了研究FAT2功能,作者利用RNAscope确认FAT2 mRNA特异性富集在小脑颗粒细胞。利用FAT2条件性敲除小鼠,作者发现颗粒细胞FAT2特异性敲除小鼠不改变小脑宏观结构,也不影响颗粒细胞轴突生长,也不改变浦肯野细胞形态。接下来,作者检测颗粒细胞FAT2敲除对突触结构的影响,发现FAT2敲除降低平行纤维vGluT1密度,但增加爬行纤维vGluT2密度;电生理记录显示平行纤维突触兴奋性电流振幅显著降低。有趣的是,FAT2敲除导致浦肯野细胞抑制性突触电流频率与振幅同步增强,该表型与Cbln1缺失模型相似 (图二)。因为FAT2和Cbln1存在互作,所以FAT2可能通过调控Cbln1间接影响抑制性突触可塑性。
图二:FAT2 缺失减少平行纤维突触传递
然后作者对FAT2敲除小鼠进行了系统的行为学检测,发现FAT2敲除显示在挑战性运动任务中缺陷——10mm圆柱平衡木通过时间显著延长,高速转棒测试仅在高速运动阶段显示运动协调能力受损,弹珠掩埋行为减少,但基础运动能力及精细前肢抓取任务均正常。旷场、高架十字迷宫、Y迷宫等行为学检测证实,FAT2敲除不影响认知、情绪或社交功能,提示FAT2特异性调控小脑依赖的复杂运动协调环路,而非广泛性神经功能异常。

图三. FAT2对于精细运动的协调是必不可少的
弹珠掩埋实验暗示挖掘行为障碍。接下来作者精细分析了FAT2敲除小鼠弹珠掩埋测试中挖掘行为。作者发现FAT2敲除使精细化挖掘行为显著受损——类型1(下挖/前爪交替)动作频率降低,刻板性挖掘(单次>8秒)与非刻板性挖掘时长同步减少(图四)。值得注意的是,该缺陷具有行为特异性:静息步态分析与自我理毛时间均正常,证实FAT2缺失选择性地削弱小脑依赖的精细化运动程序执行能力,而非基础运动或重复行为模式改变。

图四:FAT2对于挖掘行为的调控是必不可少的
本研究首次揭示FAT2通过前两个钙粘蛋白重复结构域与突触调控蛋白Cbln1特异性结合 (图五)。FAT2条件性敲除小鼠表现出精细运动协调及挖掘行为显著受损,但基础运动能力正常,FAT2在小脑依赖的复杂运动调控中的核心作用。鉴于运动障碍是多种神经精神疾病的核心表型,该发现为解析相关疾病分子机制及开发靶向治疗策略提供了新方向。尽管习得性挖掘依赖于更广泛的学习系统,但FAT2 敲除小鼠精细运动协调缺陷背后的神经环路仍不明确。在FAT2 敲除小鼠中观察到的平行纤维、爬行纤维及抑制性突触的突触完整性改变,可能与精细运动协调和自然挖掘行为缺陷相关。此外,仍需进一步研究确定挖掘行为损伤是直接源于这些运动协调缺陷,还是涉及其他机制。

图五:FAT2在平行纤维中作用机制模式图
原文链接:Atypical cadherin FAT2 is required for synaptic integrity and motor behaviors | Journal of Neuroscience
张勃课题组博士研究生汪显坤为论文的第一作者,研究助理蒲雅迪和苗纪飞博士(现工作单位为深圳市宝安区中医院)为该论文的共同第一作者,张勃研究员为通讯作者。张勃课题组的研究助理谢丽,博士研究生王珺,崔永飞和韩颖,覃丽明博士,深圳湾实验室转化创新中心的关良宇,以及比利时鲁汶大学的Markus Wöhr教授也对本研究有重要贡献。本研究得到国家自然科学基金、深圳湾实验室重大项目、深港脑科学创新研究院等基金项目的资助。
张勃课题组(www.bozhanglab.org)利用神经科学前沿研究手段,深度探究神经突触形成及功能的分子机制,以及突触损伤在神经精神疾病中的作用机制。课题组目前有两个主要的研究方向:1)突触形成和功能维持的分子机理。目前在细胞粘附分子的系统研究工作已以最后通讯或唯一通讯身份发表了多篇高水平的研究论文,包括Molecular Psychiatry (2017,2024) 、Science Advances (2022)、Journal of Experimental Medicine (2018) ) 、Journal of Neuroscience (2016,2025)。研究工作受到国自然-国际合作项目、国自然-优青项目、国自然-面上项目、深圳市医学研究专项基金等项目支持。课题组还关注孤儿GPCR在突触及神经精神疾病中的作用,这一方向有多个课题展现出非常好的前景。2)神经精神疾核心针状的药物干预。这一方向我们课题组有多点布局,希望早日和神经科学社区分享我们的研究成果。真诚邀请欢迎有志于分子神经生物学的的科研工作者(助理研究员/博士后/博士研究生)加入我们的课题组。